1. Introduction
Agricultural Machinery maintenance is very crucial for successful agricultural production. It aims the availability of machines and related equipment for cultivation operation. Moreover, it is one major cost for agriculture operations. Thus, the increased competition in agricultural production demands maintenance improvement, aiming at the reduction of maintenance expenditures while keeping the safety of operations. Preventive maintenance is an extensive term that consists of a set of activities to improve the overall reliability and availability of a system. In general, preventive maintenance activities include inspection, cleaning, lubrication, adjustment, alignment, and/or replacement of sub-systems and sub-components that are fatigued. Preventive maintenance activities can be classified in one of two ways, component maintenance, and component replacement.
2. Maintenance strategies
Maintenance is needed to ensure that the components carry on the purposes for which

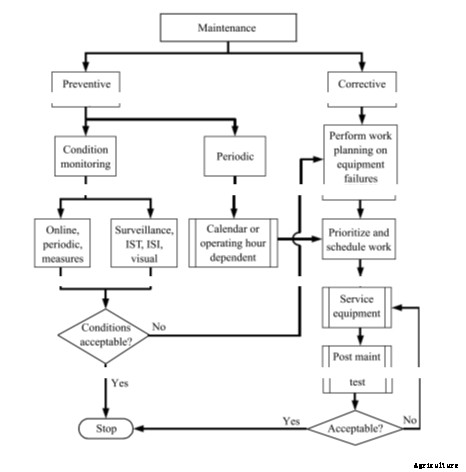
they were designed. The basic objectives of the maintenance activity are to deploy the minimum resources required to make sure that components perform their intended purposes properly, to ensure system reliability and to recover from breakdowns. As is shown in Figure, the overall maintenance strategy strategy consists of preventive and corrective maintenance programs.
3. Maintenance elements
Maintenance is of two types, Preventive and Corrective. The corrective (also known as unscheduled or failure based maintenance) is carried out when agricultural machinery stop working or failures occur in any of the components. Immediate replacement of parts may be necessary and unscheduled downtime will result. But this is costly must be avoided. By contrast, the objective behind preventive maintenance (PM) is to either repair or replace components before they fail. As is shown in Figure 1, preventive maintenance includes periodic and condition-based maintenance. Periodic maintenance may be done at calendar intervals, after a specified number of operating cycles, or a certain number of operating hours. These intervals are established based on manufacturers’ recommendations. An alternative is to lessen against major component breakdown and system failure with condition-based maintenance (CBM). CBM process requires technologies, people skills. So, this involves acquisition, processing, analysis and interpretation of data and selection of optimal maintenance actions and is achieved using condition monitoring systems.
4. Condition monitoring of agricultural machinery
Agricultural machinery have to cope with time and place-specific conditions. This explains the time-variant character of these systems. A change in crop variety, crop moisture, field slope, temperature, etc., may result in a different process characteristic. On the basis that a “significant change is indicative of a developing failure. with good data acquisition and appropriate signal processing, faults can thus be detected while components are operational and appropriate actions can be planned in time to prevent damage or failure of components.
- Temperature measurement
Temperature measurement helps detect potential failures related to a temperature change in equipment. Measured temperature changes can indicate problems such as excessive mechanical friction, degraded heat transfer and poor electrical connections.
- Dynamic monitoring
Dynamic monitoring involves measuring and analyzing energy emitted from mechanical equipment in the form of waves such as vibration, pulses and acoustic effects. Measured changes in the vibration characteristics from equipment can indicate problems such as wear, imbalance, misalignment and damage.
- Oil analysis
Oil analysis can be performed on different types of oils such as lubrication, hydraulic or insulation oils. It can indicate problems such as machine degradation (e.g., wear), oil contamination, improper oil consistency (e.g., incorrect or improper amount of additives) and oil deterioration.
- Corrosion monitoring
Corrosion monitoring helps provide an indication of the extent of corrosion, the corrosion rate and the corrosion state (e.g., active or passive corrosion state) of material. Using this technique is very common for monitoring the operation of tillage equipment. The proper adjustment and application of different tools can easily checked observing corrosion areas on tillage tools such as moldboard.
- Radiographic inspection and ultrasonic testing
Radiographic inspection and ultrasonic testing are nondestructive tests that involve performing tests to the test subject. Many of the tests can be performed while the equipment is online. Radiographic inspection is a nondestructive testing technique used to evaluate objects and components for signs of flaws which could interfere with their function.
- Electrical testing monitoring
Electrical condition-monitoring techniques involve measuring changes in system properties such as resistance, conductivity, dielectric strength and potential. Some of the problems that these techniques will help detection are electrical insulation deterioration, broken motor rotor bars and a shorted motor stator lamination.
- Performance monitoring
Monitoring equipment performance is a condition based maintenance technique that predicts problems by monitoring changes in variables such as pressure, temperature, flow rate, electrical power consumption, capacity and structural components features of agricultural machinery (such as blade angle in tillage implements, tines angle and rotor speed in harvesting machinery, nozzle type and pump performance in agricultural sprayers) can also be used for an assessment of agricultural machinery condition and for the early detection of faults.
5. Diagnostics
Machine fault diagnostics is a discovery procedure based on mapping information in the measurement features in the feature space to machine faults in the fault space. Detection of a potential failure will result in diagnostic action which is a proactive activity and usually begins with a condition based maintenance process.
- Statistical methods
An ordinary technique of fault diagnostics is to detect whether a specific fault is present or not based on the available condition monitoring information without intrusive inspection of the machine.
- Artificial intelligence
Artificial intelligence (AI) techniques have been applied to machine diagnosis more and more and have shown improved performance over conventional approaches.
- Condition monitoring interval
Condition monitoring can be divided to continuous and periodic types. Expensive cost and producing large volume of data because of including noise with raw signals are two limitations of continuous monitoring. Periodic monitoring, therefore, is used due to its being more cost effective. Diagnostics from periodic monitoring are often more accurate due to the use of filtered and/or processed the data.
6. Conclusion
The purchasers of agricultural equipment have increasing demands about the quality of repairs. The breakdowns of agricultural machines often interrupt the technological process. The time of machine repair during intensive works in farm is a crucial element in the quality of their realization. The level of execution of the routine technical maintenance and repairs is one of the most important factors having the essential influence on the process of machines, tractors and agricultural transport means wear. The factors which have a decisive influence on the maintenance and repairs are the workshops equipment of technical facilities with modern tools and devices, as well as the technical level and the qualifications of repair staff.